1、问:如何填报化妆品原料的安全相关信息?
答:根据国家药监局《化妆品原料安全信息登记平台上线通知》,普通化妆品备案人可选择以下方式填报原料安全相关信息:(1)通过化妆品注册备案信息服务平台内的原料信息维护模块填报原料安全相关信息;(2)原料生产商或其授权企业已在国家药监局化妆品原料安全信息登记平台报送化妆品原料安全相关信息的,普通化妆品备案人可填写原料报送码关联原料安全信息文件。化妆品备案原料信息填报要求见附件1。
2、问:如何在化妆品原料安全信息登记平台报送化妆品原料安全相关信息?
答:境内用户直接通过国家药监局网上办事大厅(https://zwfw.nmpa.gov.cn)的“化妆品原料安全信息登记平台”模块进行登陆化妆品原料安全信息登记平台进行填报化妆品原料安全相关信息;境外用户需在“化妆品原料安全信息登记平台”(http://ciip.nifdc.org.cn)开通账号后登陆化妆品原料安全信息登记平台填报化妆品原料安全相关信息。
3、原料安全相关信息包括哪些内容?
答:原料安全相关信息应当包括原料商品名、原料基本信息、原料生产工艺简述、必要的质量控制要求、国际权威机构评估结论、风险物质限制要求等,具体内容见附件2。
4、问:如何定义原料生产商?原料经销商是否可通过化妆品原料安全信息登记平台报送化妆品原料安全相关信息?
答:原料生产商是指对原料安全承担责任的企业,可以是原料的实际生产企业、与原料实际生产企业隶属同一集团公司的关联企业或者原料委托生产行为中的委托企业。原料经销商根据实际情况判断是否符合原料生产商定义。
原料经销商若同时为原料生产商,则可自行报送化妆品原料安全信息;若非原料生产商,则可作为被授权企业,在提交化妆品原料生产商出具的授权书后,开通化妆品原料安全信息报送权限。
5、问:着色剂在化妆品备案管理系统应如何填报?标签应如何标注?
答:使用着色剂的,应当在系统“产品配方”原料名称栏标明《化妆品安全技术规范》载明的CI号,产品标签上标注CI号,无CI号的除外。既能做着色剂,又能以其他目的使用的成分,如二氧化钛、云母、氧化锌等,其用作其他使用目的时,系统“产品配方”原料名称及标签标注应为标准中文名称。
(药化处、质检院供稿)
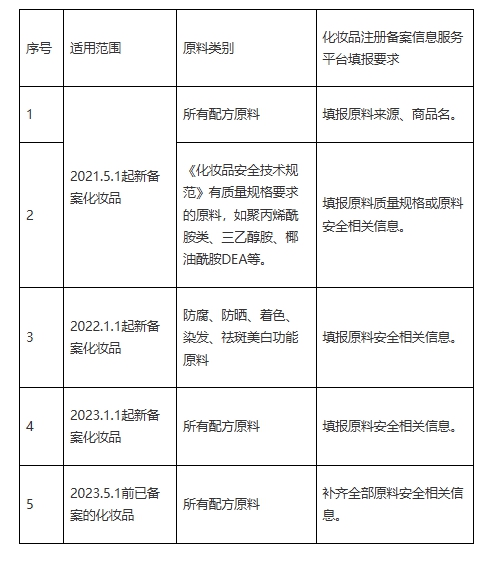
附件1
化妆品备案原料信息填报要求
-1.jpg)
附件2
原料安全相关信息
【原料商品名、原料基本信息、原料生产工艺简述】
-2.jpg)
-3.jpg)
1 生物技术来源原料包括水解植物成分
(如无法提供原料组成,可不填写,但应当提交相关说明资料)
【质量控制要求】
-4.jpg)
(如无法提供,可不填写,但应当提交相关说明资料)
(对于化学结构明确的单一原料,应提供纯度要求)
(对于化学结构不明确的原料,应提供指标性成分定量要求或总成分、蒸发残留/固形物含量、干燥失重/水分、炽灼残渣、典型物理化学指标等定量要求)
(聚合物类原料应同时明确聚合度以及平均分子量,如有)
(寡肽类原料还应明确氨基酸序列)
1.鉴别方法
(如无法提供,应当提交相关说明资料)
2.定量控制指标/特征性指标检验方法
(与上表中指标一一对应)
(检验方法仅提供方法名称即可)
3.微生物指标(如适用)
【国际权威机构评估结论】
(如有,应当简要说明,并附权威机构名称)
【其他行业使用要求简述】
【风险物质限量要求】(如有)
-5.jpg)
重金属指标(如适用):
农药残留风险:(仅植物来源原料,如适用)
微生物污染控制情况:(仅生物技术来源原料,如适用)
宿主致病性、毒性成分控制情况:(仅生物技术来源原料,如适用)
【其他需要说明的问题】