1、化妆品标签应如何标注成分信息?
答:化妆品标签应当在销售包装可视面标注化妆品全部成分的原料标准中文名称,并按照各成分在产品配方中含量的降序列出。所有不超过0.1%(w/w)的成分应当以“其他微量成分”作为引导语引出另行标注,可以不按照成分含量的降序列出。
化妆品成分是指生产过程中有目的地添加到产品配方中,并在最终产品中起到一定作用的成分。为了保证化妆品原料质量而在原料中添加的极其微量的抗氧化剂、防腐剂、稳定剂等成分,可以不标注;虽然在生产工艺中添加,但不与其他成分发生化学反应,在最终产品中不存在的加工辅助剂也可以不标注。
2、问:化妆品名称中的通用名使用动物、植物或者矿物等名称描述产品的香型、颜色或者形状的词汇,有何要求?
答:根据《化妆品标签管理办法》,化妆品产品名称中的通用名,使用动物、植物或者矿物等名称描述产品的香型、颜色或者形状的,配方中可以不含此原料,通用名命名时可以在中采用动物、植物或者矿物等名称加香型、颜色或者形状的形式,也可以在属性名后加以注明。示例如下:
(1)xxx蝴蝶形舒缓眼膜;
(2)xxx经典保湿面膜(水晶状);
(3)xxx草莓香型滋养洗面奶;
(4)xxx风采唇釉口红(玫瑰色)。
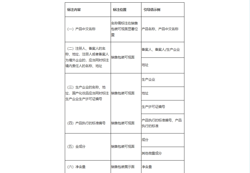
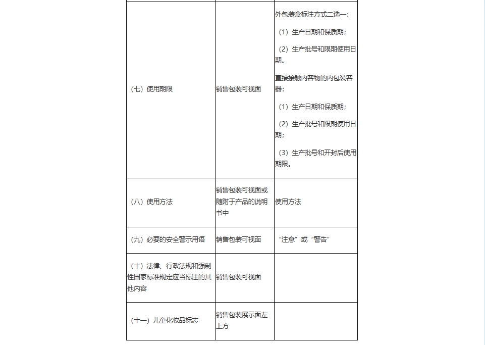
3、2022年5月1日起进行备案的化妆品标签内容的标注位置及引导语要求是什么?
答:根据《化妆品标签管理办法》及《国家药监局关于发布儿童化妆品标志的公告》(2021年第143号)要求,标签各项内容及引导语要求说明如下:
-1.jpg)
-2.jpg)
4、化妆品生产企业若住所地址和实际生产地址不一致,标签应如何标注生产企业地址?
答:根据《化妆品监督管理条例》《化妆品标签管理办法》规定,化妆品标签应当标注注册人、备案人、受托生产企业的名称、地址。若注册地址和实际生产地址不一致,应当标注生产许可证上载明的实际生产地址。
5、产品在公示平台查询显示“异常!备案人未按法规要求进行年度报告”,企业应如何进行处理?
答:根据《化妆品注册备案管理办法》及《国家药监局关于实施<化妆品注册备案资料管理规定>有关事项的公告》(2021年第35号)的要求,备案人应当于每年1月1日至3月31日期间,通过新注册备案平台,提交备案时间满一年普通化妆品的年度报告。未在规定期限内提交年报的产品,备案公示信息将有“异常!备案人未按法规要求进行年度报告”的标识。目前,广州市未提交年报的产品已通过责令改正退回,根据《广东省药品监督管理局关于普通化妆品备案年度报告工作有关事宜的通告》的要求,备案人应于2022年6月30日前完成整改,提交产品年度报告,逾期未按要求完成整改的,依法予以处置。