1、普通化妆品备案人应如何收集原料安全信息资料?
答:根据《国家药监局关于进一步优化化妆品原料安全信息管理措施有关事宜的公告》(2023年第34号)要求,化妆品备案人作为产品质量安全的责任主体,在选用《已使用化妆品原料目录》收录的原料时,应当通过向原料生产商索要、查阅文献资料、开展研究试验等方式,收集、获取详尽的原料安全相关信息,并整理形成化妆品原料安全信息资料。
2、问:原料生产商提供的原料安全相关信息资料是否需要核实确认?
答:根据2023年第34号公告要求,化妆品备案人应当对原料生产商提供的报送码及相应的原料安全信息内容的真实性、完整性进行审核和评价。认为真实性存在问题的,该原料不得使用;认为完整性存在问题的,化妆品备案人可补充收集相应的原料安全信息资料,并通过自行填报的方式进行原料安全信息资料的报送,同时对该原料报送码存在的问题予以说明。
3、问:原料生产商尚未在原料平台登记并取得原料安全信息报送码的,化妆品备案人可通过什么方式报送原料安全相关信息?
答:根据2023年第34号公告要求,原料生产商尚未在原料平台登记并取得原料安全信息报送码的,化妆品备案人可通过化妆品注册备案信息服务平台自行填报该原料的原料安全相关信息资料,并上传加盖备案人印章的纸质资料扫描件。企业自行填报的原料安全信息资料的相关证明性材料,如原料生产商提供的原料质量规格证明文件、所查阅的文献资料、相关研究试验数据等,由备案人存档备查。
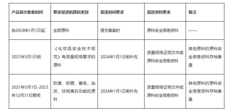
4、问:根据2023年第34号公告要求,原料安全信息资料报送过渡期要求是什么?
答:根据2023年第34号公告要求,不同时期备案的产品实施不同的过渡期管理要求,详见以下附表:
.jpg)
5、原料在化妆品中的建议添加量如何填报?
答: 基于安全或者功效的角度明确建议添加量。化妆品备案人可以根据原料生产商提供的信息,填写原料在化妆品中的建议添加量。如原料生产商未提供相关信息、提供信息不足或者不符合化妆品法规或相关技术原则,化妆品备案人也可在充分研究、有充足依据的基础上,自行填写该项内容。在不同情形化妆品(如驻留类和淋洗类化妆品)中建议添加量有区别的,应当分别填写。