未来已来:体外测试能否重塑中国化妆品安全评价体系?
背景与政策
近年来,全球化妆品行业正积极推进“动物测试替代”战略,中国也在法规、技术与应用层面逐步跟进。
自2016年以来,国家药品监督管理局(原国家食品药品监督管理总局)已陆续将多项体外毒理学试验方法纳入《化妆品安全技术规范》(2015年版),显示出中国在化妆品安全评估体系中逐步接纳和推广体外方法的明确趋势。
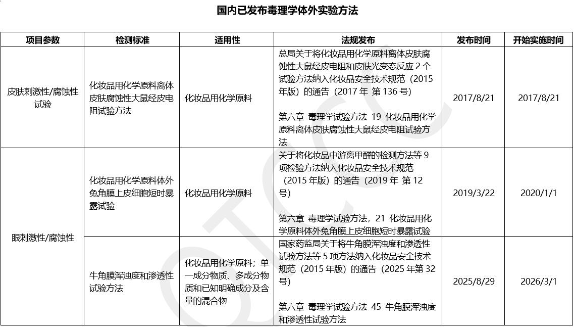
根据中国已发布的化妆品体外测试相关法规,我公司技术部门汇总形成了一份“国内已发布毒理学体外实验方法清单”,供广大化妆品从业企业参考:
.jpg)
.jpg)
.jpg)
.jpg)
.jpg)
体外测试方法在中国的发展现状
1. 法规认可体系逐步完善
截至2025年,中国已发布并实施涵盖多个毒理学终点的体外方法,包括:
· 皮肤腐蚀性/刺激性:如大鼠经皮电阻试验(2017年纳入)
· 眼刺激性:如体外兔角膜上皮细胞短时暴露试验(2019年)、牛角膜浑浊度和渗透性试验(2025年纳入,2026年实施)
· 皮肤致敏性:已形成多方法体系,涵盖KE1、KE2、KE3关键事件,包括DPRA、ADRA、kDPRA、LuSens、h-CLAT、U-SENS等
· 光毒性:3T3中性红摄取试验(2016年)、ROS测定试验(2024年)
· 致突变性与遗传毒性:细菌回复突变试验、体外哺乳动物细胞基因突变试验、微核试验等
· 皮肤吸收:体外试验方法(2025年纳入,2026年实施)
2. 技术覆盖全面,与国际接轨
中国目前采纳的体外方法多数已通过国际验证(如OECD指南),并逐步构建起覆盖化妆品安全评估关键终点的“工具箱”,尤其皮肤致敏性方面已形成基于关键事件(KE)的整合评估策略。
3. 实施时间线显示持续推进
从2016年首个体外光毒性方法纳入,到2025年新增方法(如皮肤吸收试验),体现出监管机构对体外技术持续认可与推进的决心。
体外替代方法的优势与可行性
✅ 科学性与可靠性提升
体外方法具有机制明确、重复性好、可高通量等优点,尤其适用于作用机制清晰的毒性终点。
✅ 符合伦理与国际化趋势
减少乃至取代动物实验已成为全球化妆品监管的共识,中国体外方法体系的建立有助于国产化妆品出口与国际接轨。
✅ 适用范围明确
多数方法针对“化妆品用化学原料”,部分扩展至产品或已知组分混合物,适用性界定清晰,便于企业执行。
面临的挑战与限制
⚠️ 部分复杂终点仍需动物数据
对于系统性毒性、重复剂量毒性等复杂终点,目前体外方法仍难以完全替代。
⚠️ 方法验证与实验室能力不均衡
体外方法对实验条件、细胞培养、仪器设备要求较高,部分实验室仍需提升技术能力。
⚠️ 评估策略与整合测试仍需完善
如何将多个体外方法结果整合进行安全评估,仍需更多指南与案例支持。
写在最后
未来已来:体外测试能否重塑中国化妆品安全评价体系?
中国在化妆品体外毒理学测试方法体系建设方面已取得显著进展,逐步构建起涵盖皮肤、眼、致敏、光毒、遗传毒等多终点的体外方法库,并持续推进新方法的采纳与实施。体外替代动物测试在机制明确、方法成熟、监管认可的毒性终点上已具备较高的可行性。
《国家药监局关于深化化妆品监管改革促进产业高质量发展的意见》(以下简称《意见》)中,明确将“推动动物替代方法研究与应用”列为重点任务之一,强调要加快体外测试方法的验证、采纳和标准化,鼓励使用经过科学验证的非动物测试方法进行安全评估。这标志着中国化妆品监管已从被动接纳国际方法转向主动引导方法创新与体系构建,为体外替代动物测试提供了坚实的制度保障和发展动力。
未来,随着体外方法技术的进一步发展、整合测试策略(IATA)的推广以及监管与行业共识的增强,中国化妆品安全评估体系有望进一步向“动物测试替代”转型,既符合科学发展与伦理要求,也将助力中国化妆品产业进一步融入全球大市场。